u盤啟動設置_小編教你怎么設置U盤為第一啟動項
- 分類:U盤教程 回答于: 2017年11月22日 14:30:00
有些用戶在群里問小編怎么將U盤設置為第一啟動項,現在的電腦型號有很多,不同的電腦設置U盤啟動的方法都有所不同,小編給大家介紹一下常見的U盤啟動設置方法。
U盤重裝系統是現在非常受歡迎的裝機方法,用U盤進入PE系統需要設置U盤啟動,大多數用戶不知道怎么設置U盤啟動,小編現在給大家介紹設置U盤啟動的方法。
1、快捷鍵快速U盤啟動:
重啟電腦在開機是不停按快捷鍵,在出現的菜單選U盤啟動。有些電腦開機的時候在電腦屏幕下方會顯示哪個鍵可以用來設置啟動選項,有些電腦不顯示,那就需要進BIOS將BOOT MENU 功能開啟。還有一些電腦是沒有熱鍵選擇啟動項功能的,對于這種電腦只能通過下面的第二種方法來設置了。
常見的牌子快捷鍵:

設置U盤啟動圖-1
2、進BIOS里面設置U盤啟動:
| BIOS型號 | 進入CMOS SETUP的按鍵 | 屏幕是否提示 |
| AMI | Del鍵或Esc鍵 | 有 |
| AWARD | Del鍵或Ctrl鍵+ALt鍵+Esc鍵 | 有 |
| MR | Esc鍵或Ctrl鍵+ALt鍵+Esc鍵 | 無 |
| Quadtel | F2鍵 | 有 |
| COMPAQ | 屏幕右上角出現光標時按F10鍵 | 無 |
| AST | Ctrl鍵+ALt鍵+Esc鍵 | 無 |
| Phoenix | Ctrl鍵+ALt鍵+S鍵 | 無 |
| Hp | F2鍵 | 有 |
筆記本方面,除特殊的機型,一般是按照以下的方法:
Thinkpad/IBM(冷開機按F1,部分新型號可以在重新啟動時啟動按F1)
HP(啟動和重新啟動時按F2)
SONY(啟動和重新啟動時按F2)
Dell(啟動和重新啟動時按F2)
Acer(啟動和重新啟動時按F2)
Toshiba(冷開機時按ESC然后按F1)
Compaq(開機到右上角出現閃動光標時按F10,或者開機時按F10)
Fujitsu(啟動和重新啟動時按F2)
大多數國產和臺灣品牌(啟動和重新啟動時按F2)臺式機進入BIOS開機時候請多按del鍵,
就可以進入BIOS 這些東西和主板廠商有關的,一般都是主板決定的。
進入到BIOS后設置方法:
1、在BIOS里面找到boot選項將U盤設備移動到最上面(移動方式一般按Shift 加 +/- 鍵),如圖設置好后按F10保存退出即可。
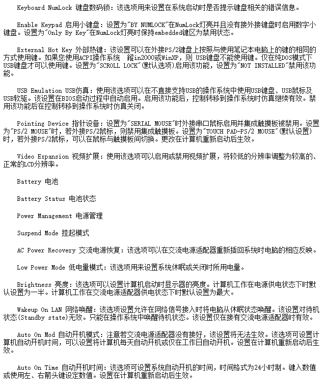
BIOS的樣式有很多,大家翻譯一下就可以手動設置了,BIOS中英文對照表:

BIOS設置U盤啟動圖-2

U盤啟動圖-3

BIOS設置U盤啟動圖-4

U盤啟動圖-5

U盤啟動圖-6

BIOS設置U盤啟動圖-7
以上就是設置U盤啟動的方法,快捷鍵的方法是最簡單的,進入BIOS里面設置對應BIOS中英文表找到設置項即可設置。
有用
26
小白系統
微信好友
朋友圈
QQ好友
QQ空間
新浪微博
復制鏈接
1000
1000
1000
1000
1000
1000
1000
1000
1000
1000猜您喜歡
- u盤安裝系統如何操作2020/05/09
- 怎么用u盤裝系統2020/07/16
- u盤寫保護無法格式化怎么辦..2022/04/17
- U盤裝系統進不去引導界面怎么辦..2022/07/04
- u盤安裝系統教程圖解2022/07/29
- 小白教你bios設置u盤啟動重裝系統教程..2021/11/10
相關推薦
- 一分鐘了解聯想如何設置u盤啟動..2021/03/26
- 教你電腦讀不出u盤怎么辦2018/12/12
- u盤重裝win10系統的詳細教程..2021/06/06
- 怎么用u盤重裝系統電腦win10..2022/08/31
- 簡述戴爾筆記本重裝系統按f幾進入..2022/12/12
- u盤啟動制作工具如何使用2023/01/13




